登录 |   注册

网站首页 机构设置 政府信息公开 政策法规 政策解读 政务服务 局长信箱
说普通话 写规范字 用文明语 做文明人
您现在的位置: 首页 > 通知公告
建设项目开工“一件事”办事指南
发布时间:2025-09-17 10:20:00    来源:
  一、事项名称
  建设项目开工“一件事”。
  二、涉及事项
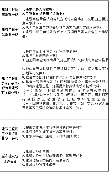
  1.建筑工程施工许可证。
  2.建筑工程质量监督手续。
  3.建筑工程安全监督手续。
  4.建设工程消防设计审查。
  5.建筑工程施工作业临时排水许可。
  6.城市建筑垃圾处置核准。
  三、服务对象
  自然人、企业法人、事业法人、社会组织法人、行政机关。
  四、设定依据
  1.建筑工程施工许可证核发。依据:《中华人民共和国建筑法》第七条:建筑工程开工前,建设单位应当按照国家有关规定向工程所在地县级以上人民政府建设行政主管部门申请领取施工许可证。《建筑工程施工许可管理办法》第二条:在中华人民共和国境内从事各类房屋建筑及其附属设施的建造、装修装饰和与其配套的线路、管道、设备的安装,以及城镇市政基础设施工程的施工,建设单位在开工前应当依照本办法的规定,向工程所在地的县级以上地方人民政府住房城乡建设主管部门(以下简称发证机关)申请领取施工许可证。                     
  2.建筑工程质量监督手续。《建设工程质量管理条例》(国务院令第279号),第十三条建设单位在领取施工许可证或者开工报告前,应当按照国家规定办理工程质量监督手续。
  3.建筑工程安全监督手续。《建设工程安全生产管理条例》(国务院令第393号),第十条建设单位在申请领取施工许可证时,应当提供建设工程有关安全施工措施的资料。依法批准开工报告的建设工程,建设单位应当自开工报告批准之日起15日内,将保证安全施工的措施报送建设工程所在地的县级以上地方人民政府建设行政主管部门或者其他有关部门备案。
  4.建设工程消防设计审查。《建设工程消防设计审查验收管理暂行规定》(住房和城乡建设部令第58号),第十五条对特殊建设工程实行消防设计审查制度。特殊建设工程的建设单位应当向消防设计审查验收主管部门申请消防设计审查,消防设计审查验收主管部门依法对审查的结果负责。                 
  5.建筑工程施工作业临时排水许可:《城镇排水与污水处理条例》(国务院令第641号)第二十一条:从事工业、建筑、餐饮、医疗等活动的企业事业单位、个体工商户(以下称排水户)向城镇排水设施排放污水的,应当向城镇排水主管部门申请领取污水排入排水管网许可证。城镇排水主管部门应当按照国家有关标准,重点对影响城镇排水与污水处理设施安全运行的事项进行审查。排水户应当按照污水排入排水管网许可证的要求排放污水。《城镇污水排入排水管网许可管理办法》第三条:直辖市、市、县人民政府城镇排水与污水处理主管部门(以下简称城镇排水主管部门)负责本行政区域内排水许可证书的颁发和监督管理。
  6.城市建筑垃圾处置核准:《城市建筑垃圾管理规定》(建设部令第 139 号)第七条:处置建筑垃圾的单位,应当向城市人民政府市容环境卫生主管部门提出申请,获得城市建筑垃圾处置核准后,方可处置。城市人民政府市容环境卫生主管部门应当在接到申请后的20日内作出是否核准的决定。予以核准的,颁发核准文件;不予核准的,应当告知申请人,并说明理由。
  五、办理方式
  线上依托吉林省工程建设项目审批管理系统自行办理;线下通过市、县(区)政务服务大厅工程建设项目审批综合服务窗口办理。
  六、办理流程
  

 

      七、法定办结时限
  1.2.3.建筑工程施工许可证核发(含质量、安全监督手续):3个工作日。
  4.建设工程消防设计审查:自受理之日起3个工作日。
  5.建筑工程施工作业临时排水许可:5个工作日(不含外线工程审批施工和工程整改时间)。办理时限均自窗口受理之日起开始计时,承诺办结时限为各地依法设定的承诺时限。
  6.城市建筑垃圾处置核准:20个工作日。
  八、申请材料


  
  

 

   
       九、窗口工作时间
  法定工作日,有需要时可开展延时服务。
  十、申请表
   
   
   
   
   
  
        
  
 
 
 
初审:于宛田
复审:王海川
终审:姜普庆

 

  • 上一篇文章: 2025年度第三季度租赁补贴合格及不合格家庭名单公示
  • 下一篇文章: 2025年度新申请政府完全产权公共租赁住房合格家庭公示
  • 中华人民共和国住房和城乡建设部 吉林省住房和城乡建设厅 白城市人民政府 信用中国(吉林白城)
    主办单位:白城市住房和城乡建设局 吉ICP备2022007885号
    地址:文化东路95-6号 联系电话:0436-3236427 E-Mail:bczjxxzx@163.com
    网站标识码:2208000026

    吉公网安备 22080202000186号

    网站地图  网上信访  网上举报